8月24日,内蒙古自治区政府与中国长江三峡集团有限公司签署战略合作框架协议。根据协议,三峡集团将在内蒙古大力推进新能源创新示范项目,加快推动三峡集团陆上新能源总部落户内蒙古,助力内蒙古风光氢储全产业链发展。
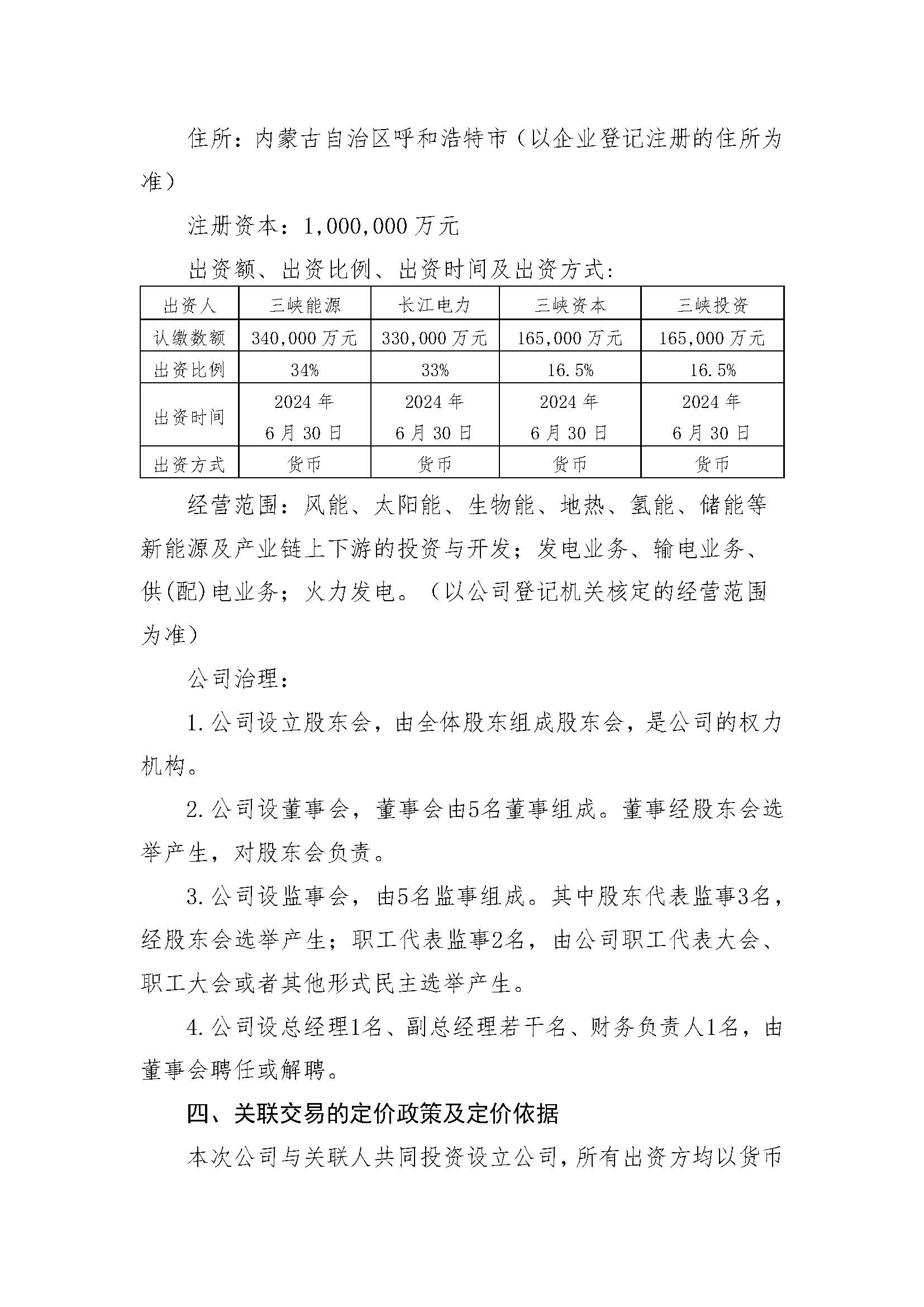
9月29日,三峡能源公告,公司拟与长江电力、三峡资本、三峡投资共同投资设立内蒙古三峡陆上新能源投资有限公司,全面开展新能源资源获取及开发建设工作,注册资本100亿元,三峡能源、长江电力、三峡资本、三峡投资以货币出资分别认缴34亿元、33亿元、16.5亿元、16.5亿元,占陆上投资公司注册资本的比例分别为34%、33%、16.5%、16.5%。三峡集团为公司控股股东,长江电力、三峡资本为三峡集团的控股子公司,三峡投资为三峡集团的全资子公司。

